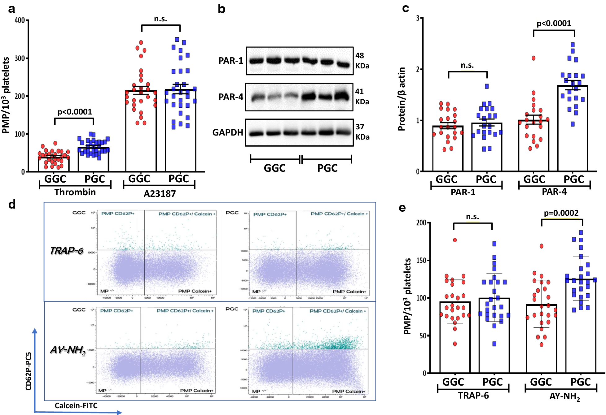
Fig. 2

PAR-4 receptor expression increased the release of PMP from diabetic patients with PGC. a Platelets from T2DM with GGC (HbA1c ≤ 7.0%, n = 28) and with PGC (HbA1c > 7.0%, n = 30) were incubated for 30 min with thrombin (1 U/mL) and collagen (10 µg/mL) co-stimulus, or with Ca2+ ionophore A23187 (10 µM). PMP were isolated and were analyzed by flow cytometer. b, c Representative Western blots and densitometric analysis of PAR-1 and PAR-4 protein expression in platelets from T2DM with GGC and with PGC. The results were expressed relative to the control on the same blot, defined as 100%, and by the protein of interest/β actin densitometric ratio (n = 21). d Representative scatter plot of MPs derived from platelets of (left) GGC and (right) PGC T2DM treated with (up) TRAP-6 (PAR-1 agonist, 20 μM) and (down) AY-NH2 (PAR-4 agonist, 200 μM), labelled with CD62P (PMP), and Calcein-AM; double positive MPs are shown (PMP CD62P+/Calcein+); CD62P+ MPs (PMP) are shown in green, CD62P− MPs are shown in light violet. e Numbers of PMP released by platelets from T2DM with GGC and with PGC (n = 25), treated with TRAP-6 and with AY-NH2, determined by flow cytometry. Values are mean ± SEM; The p-values were evaluated by t-test