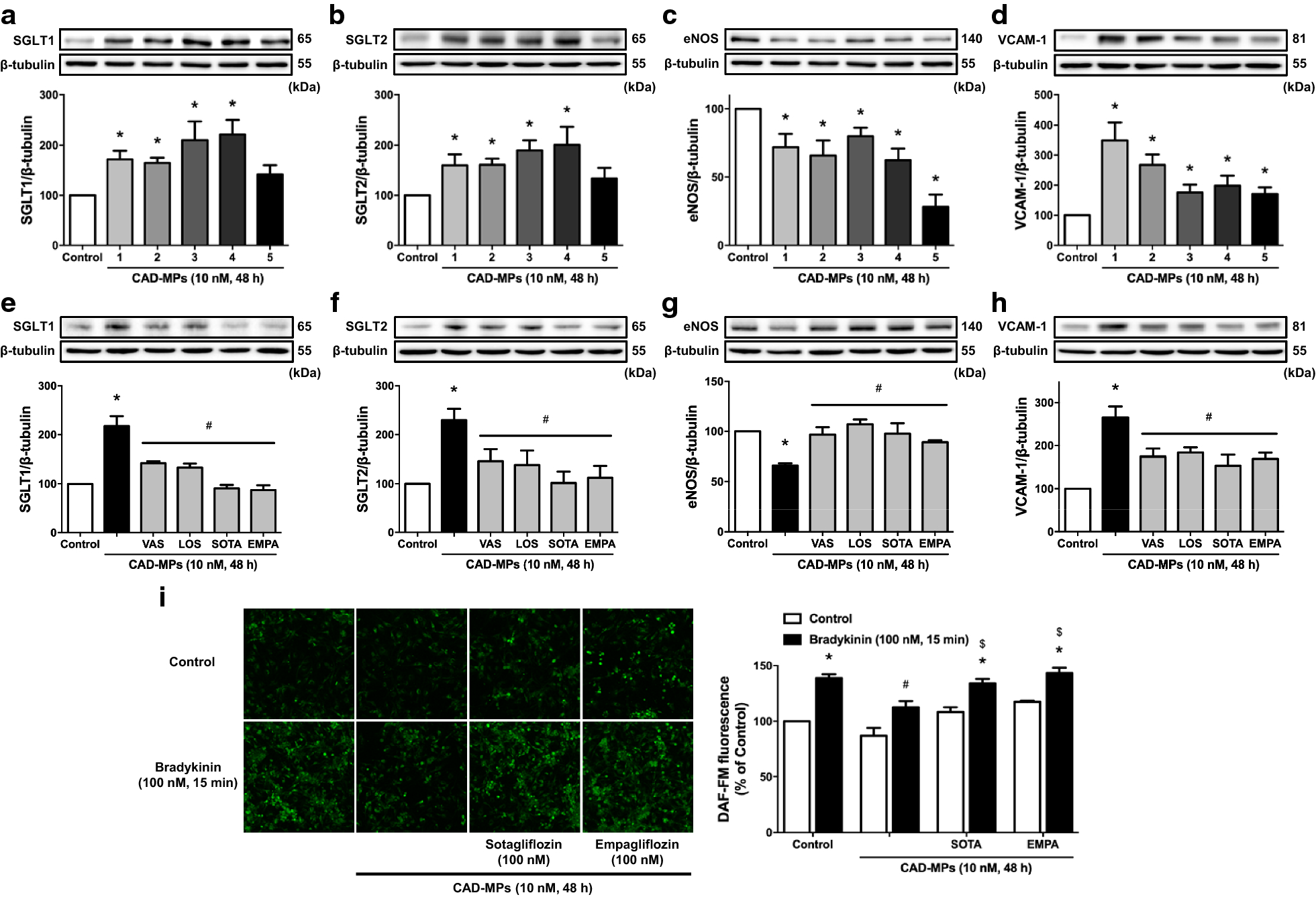
Fig. 7

Circulating MPs from patients with coronary artery diseases (CAD) up-regulate SGLT1 and SGLT2 to promote their own expression and involve the AT1R/NADPH oxidase pathway to induce endothelial dysfunction in ECs. (a–d) ECs are exposed to CAD-MPs (10 nM PhtdSer eq) from 5 individual CAD patients. (e−i) ECs are incubated with either VAS (1 µM), LOS (1 µM), SOTA (100 nM) or EMPA (100 nM) for 30 min before the addition of CAD-MPs (10 nM PhtdSer eq) pooled from 6 (e–h) and 5 (i) patients with CAD for 48 h. Thereafter, (a–h) the expression level of target proteins is assessed by Western blot analysis, and i the formation of NO in response to bradykinin by DAF-FM. Results are shown as representative immunoblots and micrography of DAF-FM staining (upper and left panels) and corresponding cumulative data (lower and right panels). Data are expressed as mean ± SEM of n = 3. *P < 0.05 vs. control, and #P < 0.05 vs. CAD-MPs (e–h) and bradykinin (i), and $P < 0.05 vs. CAD-MPs + bradykinin (i)